心理援助热线系统视频回访系统维保服务采购项目的采购公告
第一部分 采购项目信息
一、采购计划信息

二、采购项目基本信息

第二部分 分包信息及参与投标方法
分包信息:

投标方法:
本项目采用院内询价方式采购,响应单位最少三家,欢迎符合资格的单位参与投标。具体安排如下:
一、报名截止时间
请各响应单位于2025年11月28日16时00分 前,填报报名表并发送到邮箱893072334@qq.com(报名表见附件一),逾期不予受理。采购会时间在接到报名表后另行电话通知。参加采购会需要携带以下文件。
二、响应文件编制及密封要求
响应文件应包含以下内容,并按顺序装订成册:
营业执照(三证合一提供营业执照即可);
法定代表人身份证明及身份证复印件;
相关资质证书及证明材料;
法定代表人授权委托书(如非法定代表人本人递交)格式见附件二;
完全响应采购需求的应答文件及报价明细。
所有响应文件必须密封,并在封口处加盖单位公章,未密封或未盖章的文件视为无效。
三、开标与中标方式
本项目将于投标截止后现场开启响应文件,并宣读报价。
中标原则为最低价中标法,在完全响应采购需求的前提下,报价最低的投标单位将被确定为中标人。如出现多家报价相同的情况,当场进行二次报价,报价最低的投标单位为中标人。
第三部分 采购项目详细需求
一、项目概述
(一)采购标的需实现的功能或者目标: 心理援助热线系统视频回访系统维保服务
(二)采购标的需执行的国家相关标准、行业标准、地方标准或者其他标准、规范:《政府机关办公通用软件资产配置标准(试行)》
二、技术要求
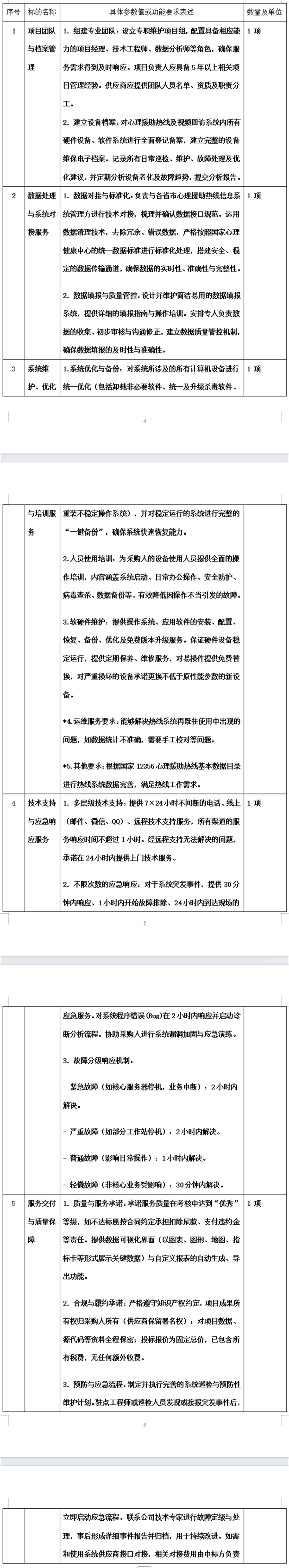
(一)技术条款(采购标的的功能和质量要求,包括性能、材料、结构、外观、安全、服务内容和标准等):
注:供应商应在响应文件《技术条款偏离表》中对本部分技术条款逐条说明响应和偏离情况,技术条款中的“具体参数值或功能要求表述”中“*”条款为实质性条款,供应商的响应必须完全满足或者正偏离,否则响应无效。

(二)需具有强制采购节能产品、环境标志产品认证证书的标的名称:
注:供应商应在响应文件《节能产品、环境标志产品政府强制采购认证证书一览表》后附本部分要求的证书扫描件,否则响应无效。
(二)采购标的的强制性产品认证等其他要求:无
注:供应商应在响应文件《响应文件要求提供或供应商认为需要提供的其他技术资料》中对本部分逐条说明响应和偏离情况,否则响应无效。
三、商务要求
注:
1.供应商应在响应文件《商务条款偏离表》中对本部分所有条款逐条说明响应和偏离情况,否则响应无效。
2. 本部分内容均为实质性条款,供应商的响应必须完全满足或者正偏离,否则响应无效。

第四部分 供应商报价类型
供应商报价类型:
☑提报一个总价
