小妲己直播下载 2026年度新媒体技术运维服务的询价公告
为充分借助新媒体向大众广泛普及心理健康知识,以小妲己直播下载 微信公众号、视频号及官网等新媒体端为平台,面向社会提供心理与精神卫生公共服务、医疗卫生服务,发布心理与精神健康信息,拟对2026年度新媒体技术运维服务的项目进行公开采购。现对该项目进行市场调研,欢迎合格的供应商参与。
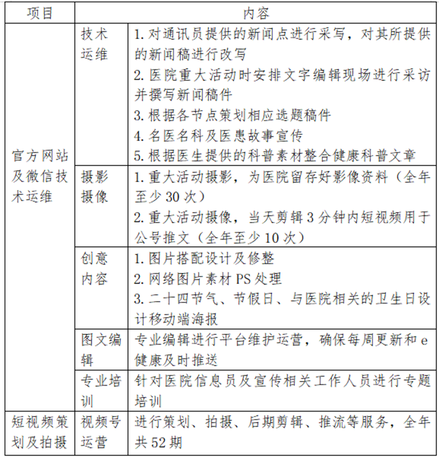
一、项目内容:

二、资格要求:
1.供应商经营资质;
2.法定代表人或授权人身份证复印件及授权书;
3.信用中国诚信报告;
4.供应商三年无重大违法记录声明;
5.供应商需提供合法有效的营业执照,且营业执照处于有效期内。
三、报价要求:
1.按参数要求报价,报价单一份(密封加盖公章);
2.提供所报参数及售后服务承诺纸质版各一份(密封加盖公章)。
四、相关事项:
1.递交调研文件地点:小妲己直播下载 宣传科
2.递交报价文件截止时间:2025年11月23日16点
五、联系方式:
1.地址:长春市宽城区亚泰北大街3188号
2.邮编:130052
3.电话:17790075547
4.联系人:赵骏男
附件:
项目询价单.docx
