小妲己直播下载 血清药物浓度检测用试剂盒采购项目调研公告
小妲己直播下载 拟开展血清药物浓度检测项目,现对该项目检测用试剂盒进行市场调研,欢迎合格的供应商参与。
一、项目名称:
小妲己直播下载 血清药物浓度检测用试剂盒采购项目
二、项目概况:
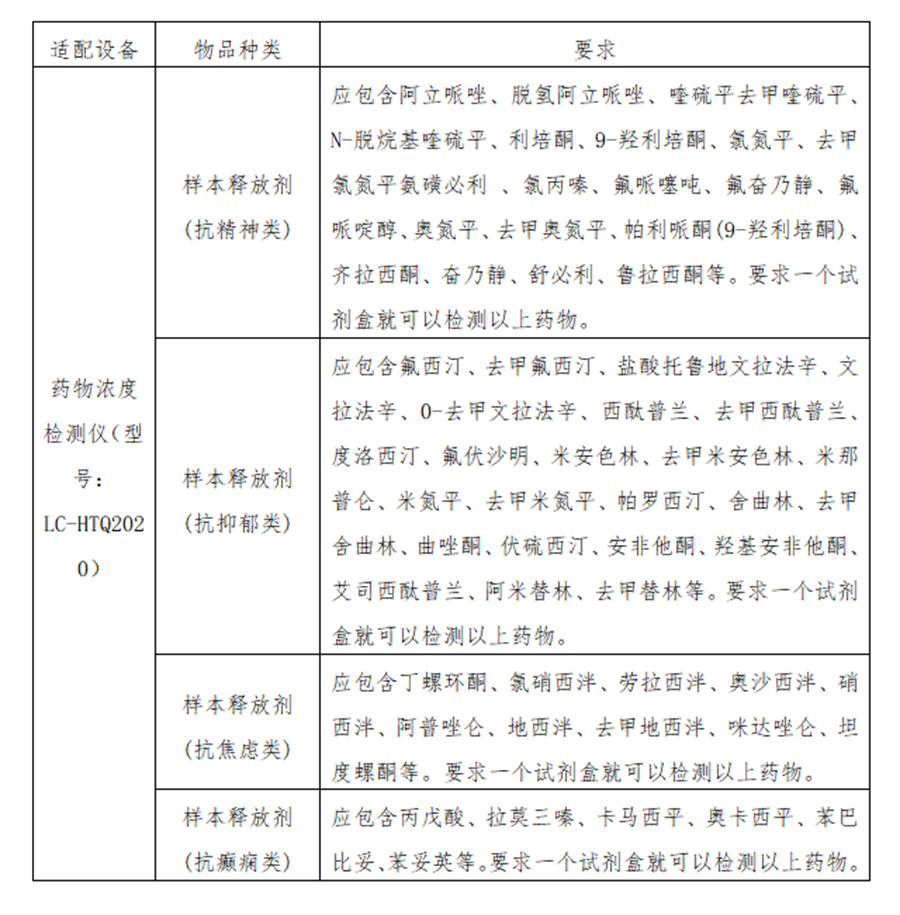
小妲己直播下载 拟开展血清药物浓度检测,需要采购检测试剂盒,所采购试剂能够满足临床检测需要,具体项目如下:

三、 资格要求:
1.供应商经营资质
2.法定代表人或授权人身份证复印件及授权书
3.信用中国诚信报告
4.供应商三年无重大违法记录声明
5.生产制造商应具备《营业执照》、《医疗器械生产许可证》,产品应具有医疗器械注册证(如无医疗器械注册证,出具不属于医疗器械管理范畴的政府官方的声明)
四、报价要求:
1.按项目要求填报报价明细表(见附件),报价单各一份(密封加盖公章)。
2.提供所报试剂参数及售后服务承诺纸质版(装订)五份(密封加盖公章)。
五、相关事项:
1.递交调研文件地点:小妲己直播下载 器械科
2.递交报价文件截止时间:2025年10月15日上午九点
六、联系方式:
1.地址:长春市宽城区亚泰北大街3188号
2.邮编:130052
3.电话:18946617361
4.联系人:孙晓东
附件1:
附件2:
