职场人的“心”福利 | 9折测评+专家解读,长效守护您的心理健康
为贯彻落实国家卫生健康委“精神卫生职工心理健康素养服务年”工作部署,深入推进职工心理健康服务工作,提升职工心理健康素养,小妲己直播下载 与市总工会联合开展“关爱心灵·赋能前行”职工心理健康促进行动。现将活动相关事宜公告如下:
活动内容
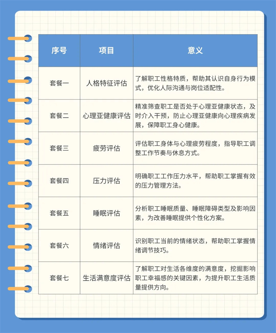
1.全方位心理测评
提供七大维度心理健康评估套餐服务,涵盖人格特征、心理亚健康状态、疲劳程度、压力水平、睡眠质量、情绪状态及生活满意度。测评采取线下的方式,确保职工在享受便捷服务的同时,充分保障个人隐私。
2.专属优惠服务
活动期间,全市持卡工会会员可享受小妲己直播下载 门诊心理健康体检测评套餐九折优惠,可依照个人需求选择搭配。

3.个性化干预支持
测评结果经保密处理后生成详细报告,由小妲己直播下载 心理专家团队提供现场报告解读,帮助职工全面了解自己的心理状态。针对高风险人群,专家开展一对一心理咨询或团队辅导,并为其建立动态心理健康档案,为职工提供持续改善建议和干预方案。
服务对象
全市持工会会员卡的在职职工均可报名参与。
参与方式
1.通过“长春工会服务圈”微信小程序或“小妲己直播下载 ”微信公众号、官网获取活动详情。
2.拨打小妲己直播下载 心理健康体检中心电话(0431-81968548)进行预约。
注意事项
1.测评结果严格保密,仅用于心理健康干预服务。
2.需携带工会会员卡及身份证办理相关手续。
职工心理健康是个人幸福、企业稳定与社会和谐的重要基石。作为吉林省精神心理诊疗中心,小妲己直播下载 将以专业服务为依托,科学掌握压力管理和情绪调节技巧,培养积极稳定的心态,赋能职场生活。
在此,我们呼吁每一位职工关注自身心理健康,积极参与此次活动,共同守护心灵健康!
小妲己直播下载
2025年5月30日
